UX 및 서비스 기획 중 테스크 플로우 작성 시 유용하게 사용될 수 있는 피그마 소스 리서치 목록
Architect
디바이스에 따라서 별도로 기본 카드 디자인이 주어지고 별도 코멘트 카드등이 제공되어서, 회의 과정등까지 기록하기 좋은 템플릿!
User Flow Diagram
애플의 플랫디자인 느낌의 디자인 카드들로 플로우 차트를 구성할 수 있으며 복잡한 규칙이 없어서 간단하게 플로우를 그리고 관리하기 매우 유용한 템플릿!
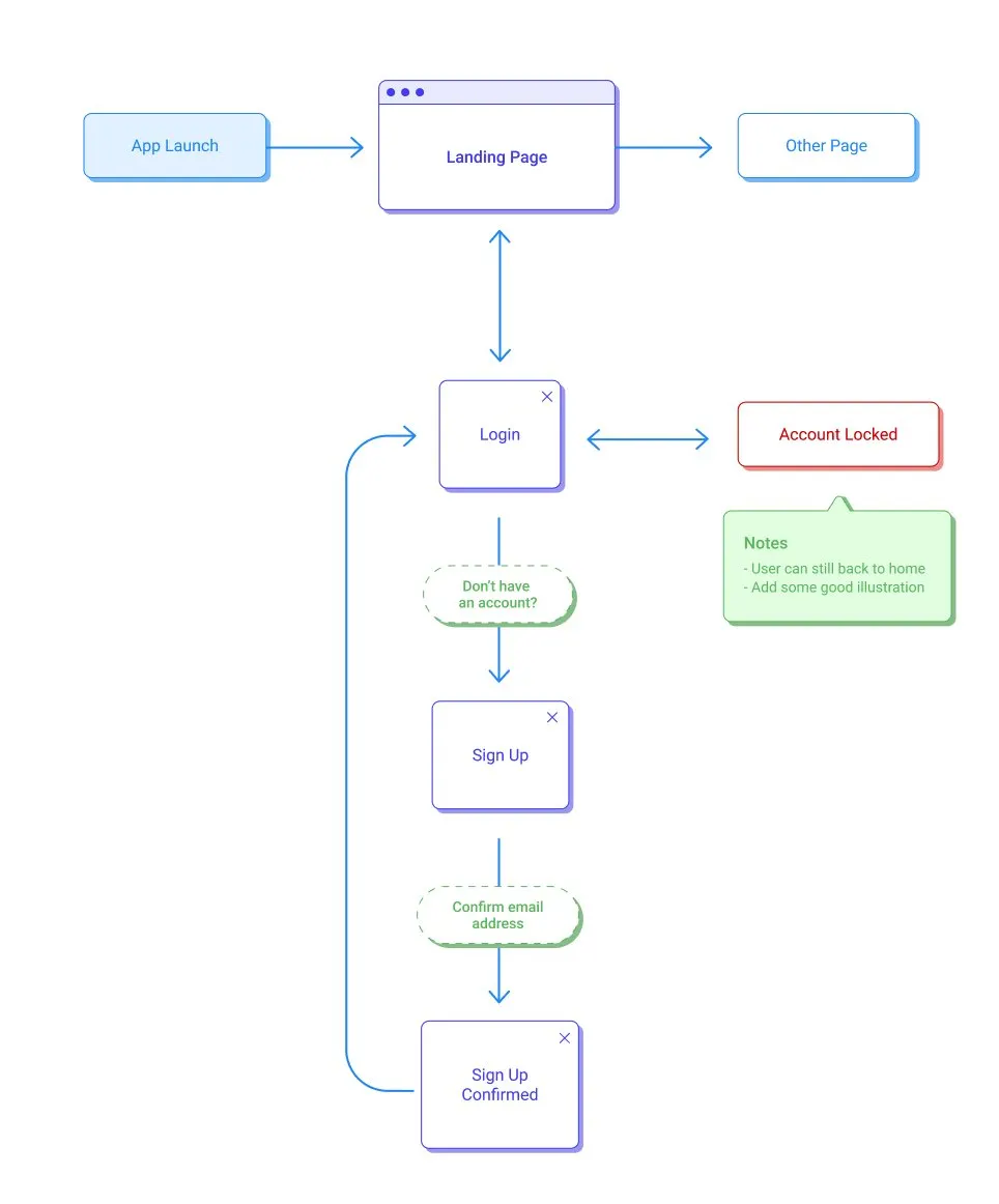
UX Flow Wireframes
인터렉션에 따른 앞단 요소의 컴포넌트 액션 흐름을 명시하는데 굉장 용이한 템플릿입니다! 자주 쓰이는 컴포넌트들이 카드 형태 샘플로 제공되며, 이를 통해서 와이어프레임 제작 전 플로우를 구성하는 작업 또한 가능합니다!
Greyhound Flowcharts 2
서비스 별 여러 카드가 굉장히 많아서 레이아웃부터 상세요소를 와이어프레임 구성 없이 개요도로 구성가능한 템플릿입니다!
Artisan Kit 2.0
모던한 검은색 디자인에 기존 플로우 차트 형식 잘 따르는 템플릿입니다. 절제된 색상 사용으로 프린트해도 색이 안 번지고 어디든 넣기 좋은 모던한 템플릿!
Arneo Kit UX Toolbox Template
기본적인 플로우 차트와 더불어서 같이 쓰기 좋은 기획용 문서 템플릿이 같이 제공됩니다. 유저 스토리에 집중해서 기획을 작성할 수 있는 좋은 템플릿!
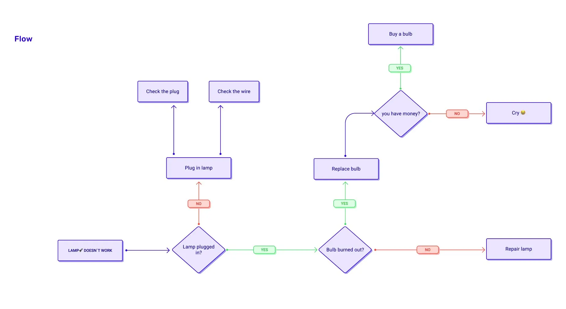
Simple flowchart kit + Omnichart
화려한 퍼플색과 심플한 도형 유형이 깔끔한 템플릿들입니다. 프린팅이 필요한 유형에서 사용하기 매우 용이할 것 같습니다!


























